Login | Register
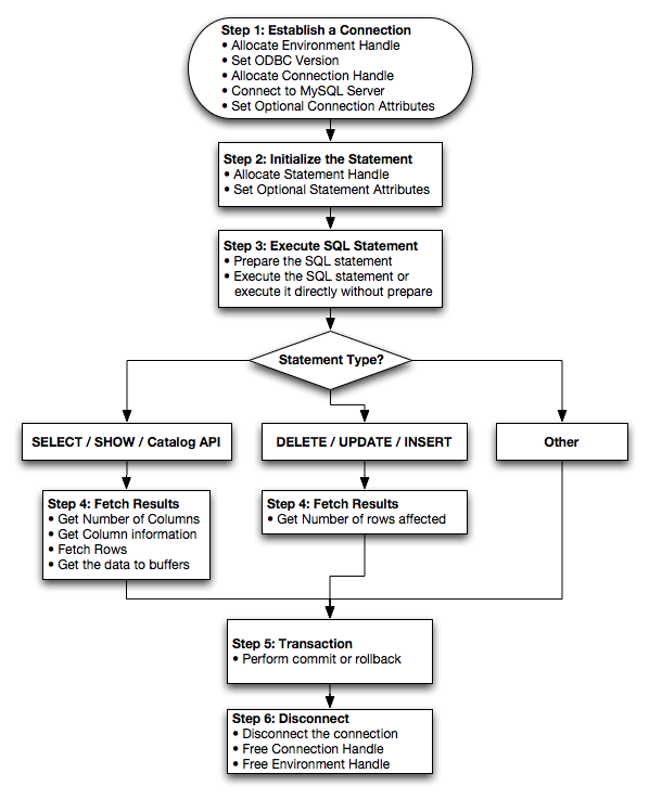
通常、Connector/ODBC を使用したアプリケーションからの MySQL サーバとの干渉には、次のオペレーションが伴います :
Connector/ODBC DSN の構成
MySQL サーバへの接続
初期化動作
SQL 文の実行
結果の検索
トランザクションの実行
サーバの接続解除
ほとんどのアプリケーションは、これらのステップのバリエーションを使用します。基本的なアプリケーションのステップは、次の図のようになります :