[+/-]
The MySQL Server Instance Config Wizard helps automate the process
of configuring your server. It creates a custom MySQL
configuration file (my.ini or
my.cnf) by asking you a series of questions
and then applying your responses to a template to generate the
configuration file that is tuned to your installation.
The complete and essential MSI installation packages include the MySQL Server Instance Config Wizard in the MySQL 5.1 server. The MySQL Server Instance Config Wizard is only available for Windows.
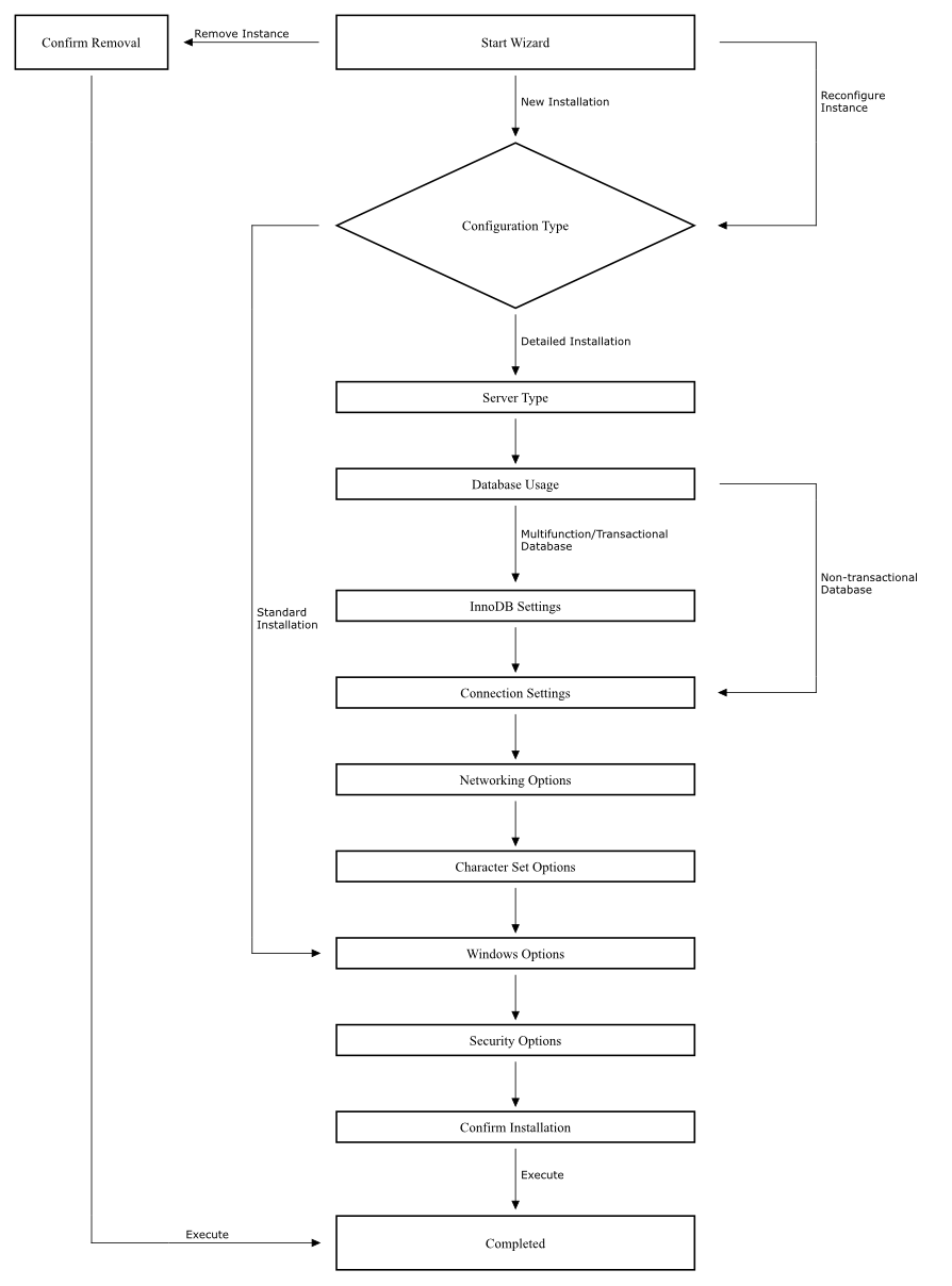
The workflow sequence for using the MySQL Server Instance Config Wizard is shown in the figure below:

User Comments
Add your own comment.