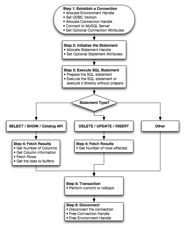
Travailler avec un serveur MySQL depuis une application MyODBC se fait en plusieurs étapes :
Configuration du DSN MyODBC
Connexion au serveur MySQL
Initialisation des opérations
Exécution des requêtes SQL
Lecture des résultats
Calcul des transactions
Déconnexion
La plupart des applications utilisent certaines variations de ces étapes. Les étapes de bases sont présentées dans ce diagramme :

This is a translation of the MySQL Reference Manual that can be found at dev.mysql.com. The original Reference Manual is in English, and this translation is not necessarily as up to date as the English version.
