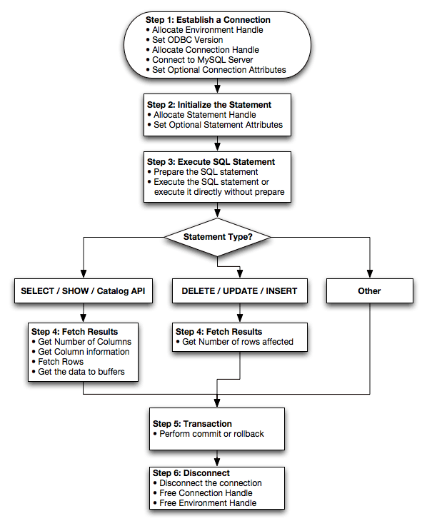
Interacting with a MySQL server from an applications using the Connector/ODBC typically involves the following operations:
Configure the Connector/ODBC DSN
Connect to MySQL server
Initialization operations
Execute SQL statements
Retrieve results
Perform Transactions
Disconnect from the server
Most applications use some variation of these steps. The basic application steps are shown in the following diagram:

Ésta es una traducción del manual de referencia de MySQL, que puede encontrarse en dev.mysql.com. El manual de referencia original de MySQL está escrito en inglés, y esta traducción no necesariamente está tan actualizada como la versión original. Para cualquier sugerencia sobre la traducción y para señalar errores de cualquier tipo, no dude en dirigirse a mysql-es@vespito.com.
