The slave checks for and evaluates table options only if no matching database options were found (see Section 14.9.1, “Evaluation of Database-Level Replication and Binary Logging Options”).
First, as a preliminary condition, the slave checks whether the statement occurs within a stored function, in which case the slave executes the statement and exits.
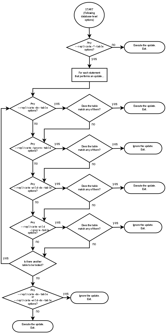
Having reached this point, if there are no table options, the
slave simply executes all statements. If there are any
--replicate-do-table or
--replicate-wild-do-table
options, the statement must match one of these if it is to be
executed; otherwise, it is ignored. If there are any
--replicate-ignore-table or
--replicate-wild-ignore-table
options, all statements are executed except those that match any
of these options. This process is illustrated in the following
diagram.

The following steps describe this evaluation in more detail:
Are there any table options?
Yes. Continue to step 2.
No. Execute the statement and exit.
Are there any
--replicate-do-table options?
Yes. Does the table match any of them?
Yes. Execute the statement and exit.
No. Continue to step 3.
No. Continue to step 3.
Are there any
--replicate-ignore-table
options?
Yes. Does the table match any of them?
Yes. Ignore the statement and exit.
No. Continue to step 4.
No. Continue to step 4.
Are there any
--replicate-wild-do-table
options?
Yes. Does the table match any of them?
Yes. Execute the statement and exit.
No. Continue to step 5.
No. Continue to step 5.
Are there any
--replicate-ignore-table
options?
Yes. Does the table match any of them?
Yes. Ignore the statement and exit.
No. Continue to step 6.
No. Continue to step 6.
Are there any
--replicate-do-table or
--replicate-wild-do-table
options?
Yes. Ignore the statement and exit.
No. Execute the statement and exit.

User Comments
Add your own comment.